文号 索引号 关键词
主题分类 卫生健康领域 体裁分类 服务对象

饮用水供水单位卫生许可

发布机构: 发布时间: 2022-05-26 浏览次数:
基本信息
事项名称

饮用水供水单位卫生许可

事项类型

行政许可

实施主体

平顶山市湛河区卫生健康委员会

办件类型

即办件

法定办理时限20个工作日 查看说明承诺办理时限1个工作日 查看说明
权力来源

同级授权

行使层级

县级

是否涉及特殊环节勘测(踏勘)是否涉及中介服务水质检测
实施主体性质

法定机关

服务对象

企业法人、事业法人、行政机关

是否网办

办理形式

窗口办理、网上办理

网上办理深度

互联网咨询、互联网收件、互联网预审、互联网受理、互联网办理、互联网办理结果信息反馈

通办范围

全国

数量限制

四办标志

网上办、一次办

最多到现场办事次数

0次

必须现场办理原因说明

是否支持物流快递

是否网上支付

行使内容

饮用水供水单位卫生许可

权限划分

扩展信息

入驻网上办事大厅方式

统一受理式

是否投资事项

是否支持预约办理

是否进驻政务实体大厅

个人主题分类

是否支持自助终端办理

面向自然人的事件分类(人生事件)

法人主题分类

医疗卫生

面向法人的特定对象分类

面向自然人的特定人群分类

面向法人的经营活动分类

申请资质

办理地址

平顶山市湛河区(县)光明路中段街道163号 湛河区政府院内

窗口描述

湛河区政务服务中心6号卫健委窗口

交通指引

市内公交车:6路、18路、17路到湛河区政府站下

系统名称

河南省政务服务平台统一受理系统

地图坐标

33.7423235991,113.2990831922

办理系统咨询电话

一、固话咨询:0375-7028177   二、网上咨询地址: http://was.hnzwfw.gov.cn/evaluation-web/userAuthent/getUserAuthent.do?flag=3

监督投诉电话

一、固话投诉:0375-35000075 1、河南省政务服务网上投诉平台: http://was.hnzwfw.gov.cn/evaluation-web/userAuthent/getUserAuthent.do?flag=4

编码信息

实施主体编码

11410411005471944P

实施编码

11410411005471944P4000123018000

地方实施编码

005471944XK39768001

业务办理项编码

11410411005471944P400012301800001

收起
申请条件

1.饮用水水源地应设置有水源保护区,保护区内无可能危害水源水质卫生的任何设施及一切有碍水源水质卫生的行为。
2.集中式供水单位必须有水质净化消毒设施及必要的水质检验仪器、设备和人员,有水质日常性检验资料,供应的饮用水必须符合国家生活饮用水卫生标准;有饮用水卫生管理规章制度,配备专职或兼职人员,负责饮用水卫生管理工作,直接从事供、管水的人员取得体检合格证并经过卫生知识培训;使用的涉及饮用水卫生安全的产品须具有产品卫生许可批准文件;新建、改建、扩建的饮用水供水工程项目符合卫生要求,选址、设计审查和竣工验收合格。

收起
设定依据

《中华人民共和国传染病防治法》(1989年2月21日主席令第十五号,2013年6月29日予以修改)第二十九条:……饮用水供水单位从事生产或者供应活动,应当依法取得卫生许可证。

申请材料
序号
材料名称
来源渠道
来源渠道说明
材料必要性
材料下载
材料类型
收取方式
纸质材料规格
填报须知
受理标准
材料依据
1卫生许可证申请书申请人自备申请人自备必要空表下载样表下载原件:1
复印件:1
收取纸质材料、上传电子文件查看须知查看受理标准查看依据
2供水单位生产经营场地产权证或租赁合同申请人自备非必要原件:0
复印件:1
收取纸质材料、上传电子文件查看须知查看受理标准查看依据
3饮用水供水单位地址、方位示意图申请人自备申请人自备必要样表下载原件:1
复印件:1
收取纸质材料、上传电子文件查看须知查看受理标准查看依据
4生产经营场所平面布局图和生产工艺流程图申请人自备申请人自备非必要样表下载原件:0
复印件:1
收取纸质材料、上传电子文件查看须知查看受理标准查看依据
53个月内出厂水、管网末梢水合格监测报告申请人自备申请人自备非必要样表下载原件:1
复印件:0
收取纸质材料、上传电子文件查看须知查看受理标准查看依据
6主要的生产设备仪器清单申请人自备必要原件:1
复印件:0
收取纸质材料、上传电子文件查看须知查看受理标准查看依据
7涉及饮用水卫生安全安全产品卫生许可批件或检验报告申请人自备必要样表下载原件:0
复印件:1
收取纸质材料、上传电子文件查看须知查看受理标准查看依据
8检验人员名单和主要检验设备清单申请人自备非必要原件:1
复印件:0
收取纸质材料、上传电子文件查看须知查看受理标准查看依据
9卫生管理制度目录和突发卫生事件应急预案申请人自备必要样表下载原件:0
复印件:1
收取纸质材料、上传电子文件查看须知查看受理标准查看依据
收费信息

不收费

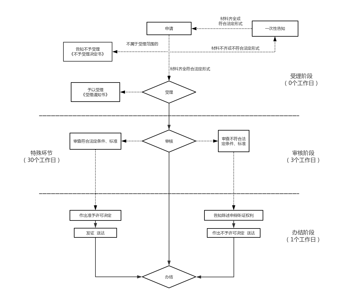
办理流程
流程图预览
  • 1
    收件
    时限: 0个工作日审批人: 刘孝尊
    办理结果:收件

    审查标准

    根据材料要求
  • 2
    受理
    时限: 0个工作日审批人: 刘孝尊
    办理结果:录入

    审查标准

    依据法律法规
  • 3
    审核
    时限: 0个工作日审批人: 温轲
    办理结果:审批

    审查标准

    依据法律法规
  • 4
    决定
    时限: 0个工作日审批人: 张艳娜
    办理结果:出决定

    审查标准

    依据法律法规
  • 5
    送达
    时限: 1个工作日审批人: 刘孝尊
    办理结果:携带身份证领取

    审查标准

    携带身份证领取
审批结果
序列结果名称结果样本结果类型领取说明
1卫生许可证 卫生许可证 证照本人持身份证领取。别人代领的,需提供代领人身份证、本人身份证领取。
常见问题
问题解答
请问多长时间办结?!法定时间20个工作日,承诺时间10个工作日。


【附件下载】: |||